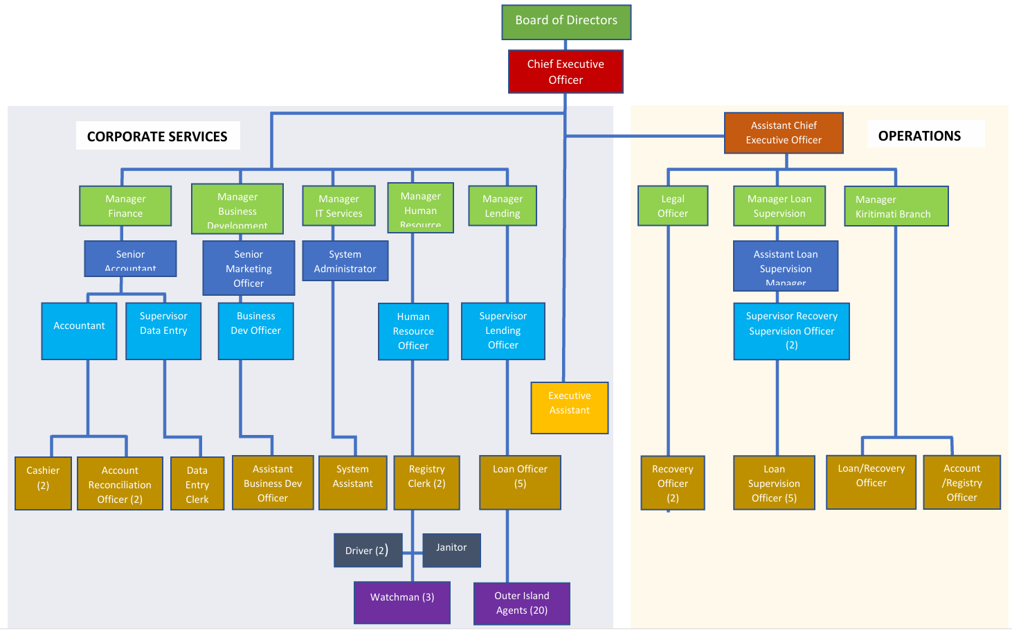
From the Board Directors to the company hierarchy

Departments

     Legal

     Lending

     Account

     Business

     Recovery

     Supervision

     Administration

     Information System

Company

Visit DBK main office

KPF building upper floor

Opposite Bairiki Square

Bairiki, South Tarawa

Republic of Kiribati

© 2021 Development Bank of Kiribati. All Rights Reserved. Designed By DBK System Department _|_ Contact Us _|_ Site Map